网站首页 > 行业资讯 >

为您推荐
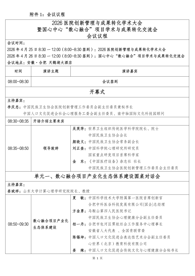
2026医院创新管理与成果转化学术大会 暨国心中心“数心融合”项目学术与成果转化交流会
时间:2026-4-22 20:37:00 来源:

銆愰個璇峰嚱銆?026鍖婚櫌鍒涙柊绠$悊涓庢垚鏋滆浆鍖栧鏈ぇ浼氭毃鍥藉績涓績鈥滄暟蹇冭瀺鍚堚€濋」鐩鏈笌鎴愭灉杞寲浜ゆ祦浼歘07.png

本期编辑:医院创新会


0

本网站版权所有:中国民族卫生协会医院创新管理工作委员会

地址:北京市朝阳区幸福一村55号 北京市丰台区南苑路15号

电话:13601364696

版权所有:京ICP备09057878号-4

特别声明:本网站内容仅供参考,不作为诊断及治疗依据。

返回顶部